
MIL-DTL-16377J(SH)
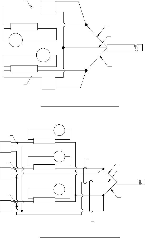
BLUE
BALLAST
RED LEAD
LAMP
WHITE LEAD
STARTER
CABLE
STARTER
BLACK LEAD
LAMP
BLUE
BALLAST
FIGURE 23. Wiring diagram to operate two fluorescent lamps.
STARTER
BLUE
LAMP
STARTER
BALLAST
RED CIRCUIT
BLUE
RED LEAD
LAMP
WHITE LEAD
STARTER
BALLAST
CABLE
BLUE
BLACK LEAD
LAMP
BALLAST
WHITE CIRCUIT
FIGURE 24. Wiring diagram to operate three fluorescent lamps.
50
For Parts Inquires call Parts Hangar, Inc (727) 493-0744
© Copyright 2015 Integrated Publishing, Inc.
A Service Disabled Veteran Owned Small Business